这是茅台制酒车间的一个场景,历时3年多,这些经验转化为茅台“制酒酿造技艺机器学习系统”的4551万条数据。这套系统的年采集量超1500万条,涵盖时间、计数、体积等6大类数据,为工艺解析提供了PB级可信数据支撑。
“PB级别的数据”是指数据存储容量达到佩他字节(Petabytes)级别的数据。这里的“PB”是数据存储单位,代表极大的数据存储容量,1PB约等于1000TB或100万GB,或万亿字节。
制图@好酒地理局
千里之外,五粮液酒厂的智能装甑机器人,正以毫米级精度复刻着同样的动作。五粮液建成的全流程智能酿造示范车间年产优质原酒达万吨级,实现了传统工艺的规模化精准复制。
2025年12月19日,在四川宜宾举办的世界名酒发展大会上,江南大学教授、博士生导师、原副校长徐岩提出,五粮液要推动“技艺科学化+价值显性化”双向升级,通过微生物组学、合成微生物组学等技术解析发酵系统微生物互作机制,推动传统酿造向“精准固态发酵”“智能酿造” 升级,实现技艺的可量化、可复制、可传承。
▎五粮液智能酿造示范车间 图源@五粮液集团
无疑,以五粮液、茅台为引领的行业智能化酿造浪潮已经到来。
2025年,茅台正式结题的“制酒酿造技艺机器学习系统”,与五粮液率先建成的全流程“智能化酿造示范车间”,标志着一个关键转折点的到来。
这两大巨头的技术路线和而不同但又殊途同归,都在试图解码千年经验背后的科学原理,致力于打造完美执行传统工艺的智能体系。
它们共同回答了一个根本问题:在智能化时代,如何酿出一瓶真正的好酒?
路径探索
茅台与五粮液的智能化探索,代表了白酒行业两种鲜明的技术路径。
茅台选择了一条“由内而外”的深度解码之路。其核心项目“茅台制酒酿造技艺机器学习系统”始于2021年,目标直指破解传统酿造的“经验黑箱”。
这个黑箱里装的是老师傅们数十年的感官直觉——润粮的手感、上甑的节奏、摊晾的火候,凭借的都是几十年如一日的经验积累。如何复制?
茅台的做法是用数据为经验“造影”:在试点车间部署124个高清摄像头、186个无线传感器,并开发20项专属视觉识别算法,对34项核心工艺指标进行实时自动化采集。
▎茅台实现了从润粮、上甑到发酵等制酒酿造工法全流程数据化解析与可视化管控。图源@贵州茅台
三年时间,系统积累了4551万条高质量数据,将老师傅“轻松薄匀平准”的上甑要诀,量化为数据和标准。海量的数据信息不断对大模型进行投喂,然后综合比对再分析。
最终,构建了中国白酒行业首个完整的“酿造工艺-品质关联图谱”。
相比之下,五粮液则采取了 “由外而内”的系统集成路径。其重点不是先解析原理,而是先构建一个能够完美执行传统工艺的智能躯体。
在五粮液的智能酿造示范车间,参观者能看到涵盖智能配料、柔性仿生拌合、智能装甑机器人等核心工序的全流程智能化生产线。这套系统的设计遵循一个明确原则:“装备服从工艺,工艺不做让步”。
换句话说,智能设备必须首先学会像老师傅一样工作。
▎中国工程院院士孙宝国(左)、徐岩(右)一行在五粮液智能酿造示范车间考察
五粮液的路径并非简单的机械复制,其背后蕴含着深厚的产学研协同智慧,特别是与江南大学徐岩团队长期合作的支撑。徐岩提出的“风味导向”和“微生态调控”理念,为五粮液的智能化提供了顶层的科学逻辑。
智能化的终极目的不是让机器盲目模仿动作,而是确保每一批产品都能精准实现预期的风味与品质目标。因此,五粮液的智能化车间,实质是一个将传统工艺参数、微生态调控经验和现代工业控制技术深度融合的“风味执行系统”。
徐岩团队在微生物组学、风味化学方面的前沿研究成果,不断为这个系统注入“为什么这样做更好”的科学内核,使其超越了单纯的仿形,进入了仿效生态系统功能的更高阶段。
五粮液遵循整体主义的技术路径。其智能酿造系统的核心逻辑不是先解构经验,而是先构建一个能够完美执行传统工艺的智能执行系统。
图源@五粮液集团
在五粮液的技术哲学中,千年传承的“跑窖循环”“分层起糟”等工艺本身已是优化到极致的系统,对企业来说,智能化的首要任务是精准复刻而非重新解构。
在徐岩看来,由于茅台、五粮液的工艺不同,面临的困难也不尽相同,所以现实的路径也有所区别,但都在打通智能化的“最后一公里”。
数据模型与仿生装备的较量
深入技术内核,我们梳理发现,两家企业的差异也更加明显。茅台的核心成果之一是构建了润粮、上甑、摊晾、堆积、窖内五大工艺评价模型。
这些基于CatBoost、LightGBM等决策树算法(二者都属于擅长从复杂数据中“学习”规律并做出精准预测的算法。)构建的模型,能够精准预测润粮膨胀率、上甑平均甑产等9项关键指标,综合准确率达83.2%。
▎茅台自主开发的“制酒酿造技艺机器学习系统”。图源@贵州茅台
更为难得的是,企业团队通过SHAP可解释性技术,解析出诸如“第三次润粮用时4.5分钟以上更利于高粱膨胀”“室内温度每升高1℃,摊晾降温时长增加0.2-0.4分钟”等量化结论。
这意味着其构建的模型也有了更高维度的“思考”并进行“经验层面的优化”——模型的完善其实不仅实现了从“黑箱”到“透明”的转变,更实现了“透明”到“优化”的转变。
为什么可以如此智能?
研究发现,这个系统最创新的部分是其分层决策架构:底层传感器实时采集数据,中层算法模型进行工艺评价与异常检测,顶层则是由CatBoost、LightGBM等机器学习算法构建的工艺优化模型。因此,才能够给出“第三次润粮用时4.5分钟以上更利于高粱膨胀”的精确指导。
图源@贵州茅台
这种架构的优势在于极强的适应性和解释性。当环境参数或原料特性发生变化时,系统能够快速调整工艺建议,而非机械执行固定程序。
更重要的是,通过SHAP等可解释性技术,系统能够揭示工艺参数与酒质间的因果关系,这是传统经验难以达到的。
五粮液的技术突破则体现在工业机器人仿生作业系统和数字化工艺控制平台等关键领域。其智能装甑机器人能够通过红外感知系统,精准模仿老师傅的“轻撒匀铺”技法。
这种“仿生”技术路径的最大价值在于,它既保持了传统工艺的精髓,又通过智能装备实现了质量稳定性与生产效率的双提升。
图源@五粮液集团
五粮液的“仿生”智能化,尤其在发酵这一核心环节,也深度受益于江南大学徐岩团队的基础研究。
徐岩团队对五粮液古窖泥微生物菌群的长期研究,解构了“前缓、中挺、后缓落”这一经典温度曲线背后的微生物学原理。研究表明,这一曲线并非偶然,而是与窖池中功能微生物群落(如己酸菌、甲烷菌等)的代谢活性高峰最匹配的环境条件。
2022年4月,一项名为《解乳酸己小杆菌:一种分离自中国浓香型白酒生产窖泥的微生物新种》的科研成果,被国际原核微生物进化与分类学权威期刊《国际系统与进化微生物学杂志》(IJSEM)在线发表。
这个从五粮液老窖泥分离出来的菌株,被徐岩称为“微生物新物种”,按照微生物新物种命名的国际规则,正式命名为“解乳酸己小杆菌”,对应的微生物分类学学名为Caproicibacterium lactatifermentans。
▎JNU-WLY1368菌株是五粮液窖泥中独有的,也是酒行业首个以企业名字命名的菌种。图为JNU-WLY1368电子显微镜照片。图源@徐岩团队
解乳酸己小杆菌的研究成果,不仅对窖泥功能菌,尤其是己酸菌进行了全面普查和解析,还证实了“千年老窖万年糟”这一酿酒传统背后蕴含的科学依据——窖池窖龄越长,解乳酸己小杆菌的含量最高,活性越足。
“目前白酒酿造的微生态,是由酿造环境微生态、曲药微生态、窖泥微生态和酒醅发酵微生态几个部分组成,是一个涉及到400多种好氧、兼性和厌氧微生物组成的,包含霉菌、酵母、细菌和放线菌的微生物世界。”徐岩说。
比如团队发现并命名的解乳酸己小杆菌(JNU-WLY1368)为优质窖泥主导己酸菌,含量是传统克氏梭菌的60倍,可高效转化乳酸生成己酸及酯类物质,而丙酸嗜蛋白菌(JNU-WLY501)可利用氨基酸产生乙酸、丙酸,促进己酸菌生长产酸,二者形成功能互补的微生物群落,奠定了五粮液的风味根基。
制图@好酒地理局
基于此,五粮液的智能发酵控制系统,不再是简单地对物理温度进行模式匹配,而是融合了微生物代谢模型的环境调控。例如,当系统监测到窖内乳酸含量变化时,能参考徐岩团队关于“乳酸胁迫下菌群代谢机制”的研究成果,预判其对核心产香酵母的影响,并主动微调温度或通风,维系微生态平衡。
相比于茅台的先“复制”再“建模”,五粮液智能化的运行逻辑是:数字世界先行,物理世界跟随。
在虚拟环境中,首先对“双轮底发酵”“量质摘酒”等关键工艺进行参数化建模与优化,优化后的参数再下发到物理车间的智能装备执行。
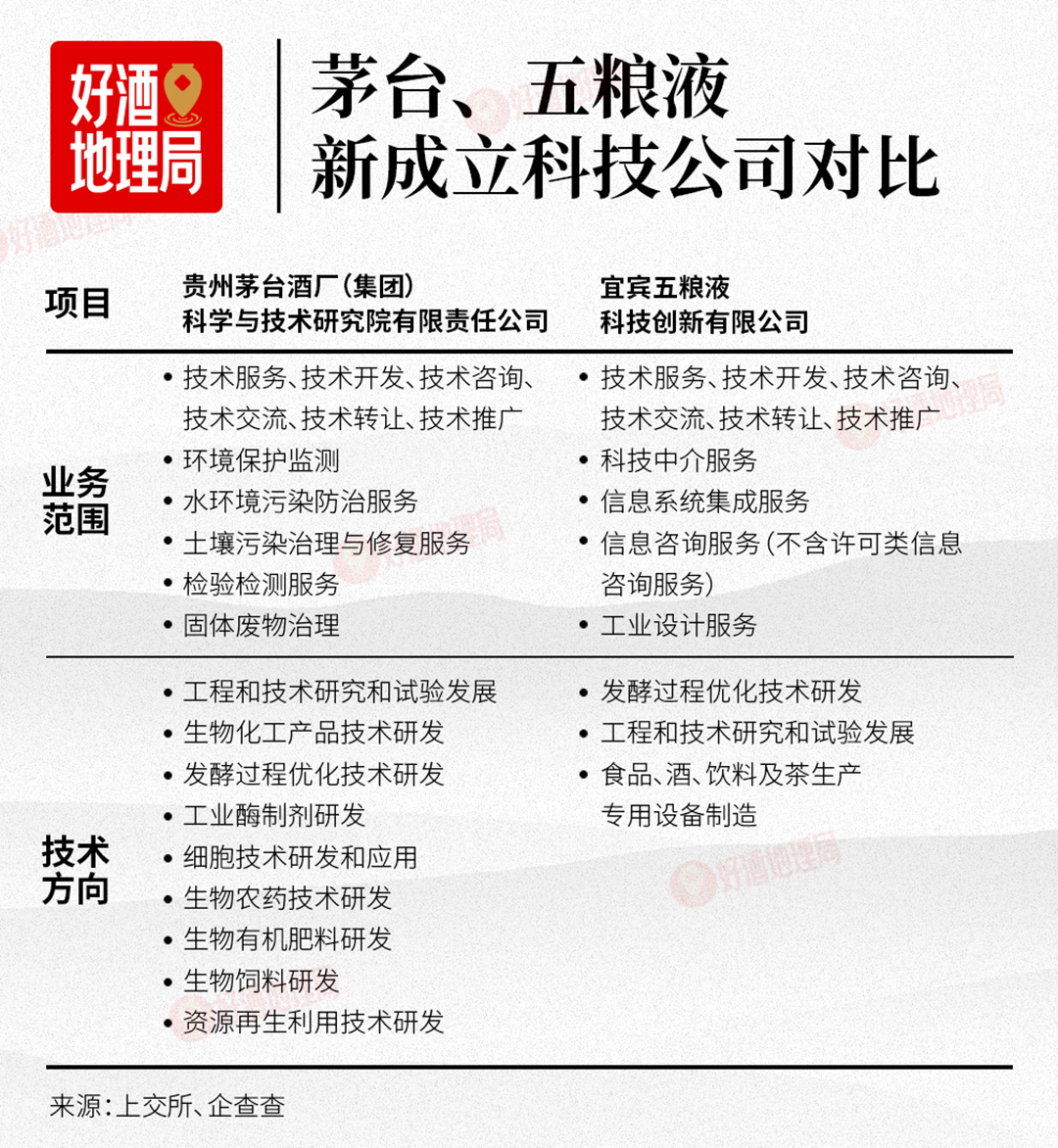
两种技术路径的不同,直接体现在两家企业在2025年新成立的科技公司定位上。
制图@好酒地理局
茅台科学与技术研究院聚焦“白酒酿造技术转化和产业链整合”,而五粮液科技创新公司则侧重“技术转化应用”——一个偏向底层机理研究,一个偏向产业化落地。
数据逻辑的应用
在数据利用层面,茅台与五粮液展现出更为深刻的差异。
茅台的数据逻辑是基于因果推断的知识发现。其机器学习系统不仅关注“什么工艺参数能产出好酒”,更深入探究“为什么这些参数能产出好酒”。
例如,系统通过分析4551万条数据发现,堆积发酵时醅体中心温度达到48℃-52℃并保持24小时以上,有利于酯化酶活性最大化,这是优质酱香风味形成的关键。这一发现将老师傅“堆要烧起来”的经验描述,转化为了精确的“温度-时间”关联模型。
图源@贵州茅台
五粮液的数据逻辑则是基于模式匹配的工艺优化。其智能酿造系统的核心能力,是从海量历史生产数据中识别出“优质原酒生产模式”,并将这些模式固化为智能装备的控制程序。
例如,通过分析过去十年数万个发酵周期的数据,系统识别出了“前缓、中挺、后缓落”的理想温度曲线模式。当智能发酵系统检测到实际温度曲线偏离这一模式时,会自动调整窖池冷却系统,确保每个发酵周期都趋近于“黄金模式”。
徐岩团队的研究,极大地丰富了其数据维度和解释深度。他们为五粮液带来的不仅是生产数据,还有与之关联的微生物组数据、代谢物组数据和风味物质数据。
图源@五粮液集团
通过多组学关联分析,系统不仅能识别出优质的“温度曲线模式”,还能解释这个模式之所以有效,是因为它促进了某些特定功能微生物菌群的生长与代谢,从而产生了更丰富的己酸乙酯等风味物质。
这种“宏观工艺数据”与“微观组学数据”的融合,使五粮液的模式匹配从基于结果的统计关联,迈向基于过程机理的智能决策。
例如,当新窖池产出酒体风味稍有不足时,系统不仅可以调整工艺参数,还可以参考微生物数据库,建议进行针对性的菌群养护或干预,这是单一生产数据流无法实现的深度优化。
图源@五粮液集团
这种数据逻辑的优势在于稳定性和可扩展性。一旦某种工艺模式被验证能够稳定产出优质基酒,就可以快速复制到其他车间,大大降低了传统酿造中因人员差异导致的品质波动。
两种技术路径最终共同推动了中国白酒的品质革命——从依赖个人经验的模糊控制,转向基于科学原理的精准设计。
茅台与五粮液的探索不是孤例,而是整个行业智能化浪潮的缩影。
在交流中,徐岩也向「#好酒地理局」介绍了其作为首席科学家,正在牵头参与的“十四五”国家重点研发计划“食品制造与农产品物流科技支撑”重点专项“传统酿造食品智能制造技术研究及示范”项目。
“这个项目其实重点解决的就是行业智能化、绿色化和优质化发展的问题。国家层面也非常重视如何利用第四次工业革命的新质生产力,来提升和改造我们传统产业。”在徐岩看来,酒行业的智能化,其实在解决一个关键问题——精细发酵。
制图@好酒地理局
其实,就是让酿造的过程,更加地“稳定”和“精准”。
当然,智能化并非简单地用机器替代人工。
茅台的路径实现了从“知其然”到“知其所以然”的认知跨越。五粮液的路径则实现了从“人工不稳定”到“机器一致性”的品质突破。其智能酿造系统最大的价值在于消除了人为因素导致的品质波动,使每一批产品都能稳定达到高标准。
茅台与五粮液的路径看似分野,实则在中国白酒科技创新的宏大叙事中构成了互补共进的“双螺旋”——茅台的“因果挖掘”为行业积累底层科学知识,而五粮液的“系统集成”则验证了这些知识在大规模工业化生产中的可行性。
图源@AI生成
江南大学徐岩教授团队等科研力量的作用,正是充当这“双螺旋”结构中的关键连接点,将前沿的基础研究发现,“翻译”和“封装”成产业界可理解、可应用的技术模块和调控策略。
走进茅台的数据中心,大屏幕上不断跳动的数字,正无声诉说着每一次润粮、每一轮发酵的微妙变化。而在五粮液的智能酿造车间,机械臂正以恒定的节奏完成上甑作业,与传统车间里老师傅们挥锹洒粮的场景形成有趣对照。
它们看似方向迥异,实则殊途同归——都在用这个时代最前沿的技术,守护中国白酒最古老的灵魂。
参考资料:
[1] 江南大学酿造生物与应用酶学实验室.《江南大学徐岩教授团队在FC发表重要成果:基于“曲组学”阐明高温大曲制曲过程微生态分化机制》. 江南大学, 2023.
[2] 杨进:《茅台制酒酿造技艺机器学习系统——助力破解传统酿造“经验黑箱”》.贵州茅台酒股份有限公司,2025.
[3] 赵东,陈林,李志刚,等. 仿生柔性自动拌和机对多粮浓香型白酒糟醅品质的影响[J]. 现代食品科技, 2023, 39(8): 1-9.
[4] Huang, X., Fan, Y., Yang, R., et al. (2024). Microbiome catalog and dynamics of the Chinese liquor fermentation process. Bioresource Technology, 409, 131166.
[5] 赵东,乔宗伟,郑佳,等.一种自动翻料装置的叶片:CN201921233283.9[P].2023-09-01.
[6] 李涛.五粮液酿造技艺中入窖糟醅“疏松不糙,柔熟不腻”控制状态研究[J].酿酒科技,2012(9):78-80.
[7] 刘晓鸣,孙云权,张大秋.白酒酿酒自动化系统及其白酒酿酒工艺:CN201610149862.X[P].2023-09-01.
[8] 李站胜,王晓妹,文科雄,等. 《仿生柔性自动拌和机对多粮浓香型白酒糟醅品质的影响》. 现代食品科技,2023, 39(8): 1-9.
[9] 刘多涛,易伟,李站胜,等.《柔性仿生自动摊晾机对多粮浓香型白酒糟醅特性影响的研究》. 酿酒科技,2024, 51(8): 197-204.


发表评论 取消回复