但梳理兼香型创立的过程便会发现,直到今天,这个香型依旧充斥着对立与统一,充满了融合与个性,兼香与兼香之间,其实也“千差万别”。
比如,多数兼香是“两步走”路线:分别生产浓香基酒和酱香基酒,然后通过勾调技术将它们融为一体。这种“后天勾调”的方式,犹如将两种不同颜色的水混合,虽能调出新的颜色,却难掩“人为”的痕迹。
而口子窖的“一步兼香”,则是将多粮、多曲、多工艺融于一体,在酿造过程中自然形成复合香气。这种“天生”的兼香,如同大自然调和的七彩光谱,浑然天成,层次分明。
制图@好酒地理局
可以说,口子窖作为兼香型白酒的标杆企业,其创新的“一步兼香”工艺不仅打破了传统多香分酿、后期调配的技术壁垒,更通过微生态科学与智能化生产的融合,构建了独具特色的品质体系。
「#好酒地理局」本期内容以“一步兼香的融合科学”为核心,系统梳理口子窖在工艺创新、微生物研究、品质管控及产能建设等方面的综合成果,深入解析其如何通过科技赋能实现“自然兼香”的独特风格,为白酒行业创新发展提供参考范例。
从“两步”到“一步”
兼香型白酒作为中国白酒创新香型的重要代表,其最开始的技术路线是“多香分酿、各自陈藏、后期勾调”——也就是行业俗称的“两步法”,更多依靠的工艺是后期的勾调。
这种工艺路线不仅生产周期长、成本高,且不同香型的酒体在后期调配中往往难以实现完美融合。而口子窖通过数十年的技术探索,成功研发的“一步兼香”工艺彻底改变了这一局面,实现了多种香型在同窖池中的自然融合,完成了从“人工调配”到“自然生成”的根本性转变。
最开始的兼香工艺,浓香、酱香等不同香型酒体分开酿造,仅通过后期勾调实现风味组合,这种组合常有“拼接感”,缺乏真正的协调性。而口子窖通过微生物群落优化与发酵条件精准控制,使不同香型的风味前体物质在同一发酵过程中协同生成、自然交融,形成了浑然一体的风味特征。
这种自然融合的微生物机制,主要源于口子窖对不同曲药微生物群落演替规律及相互作用的深入研究,实现了多种微生物体系在同一个窖池中的和谐共处与协同发酵。
制图@好酒地理局
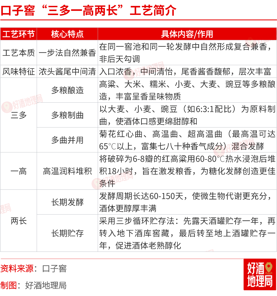
从工艺学角度审视,口子窖的“一步兼香”技术体系核心可概括为“三多一高两长”——多粮酿造、多粮制曲、多曲并用,高温堆积,长期发酵与长期贮藏。这一工艺体系不是简单要素的叠加,而是基于对酿酒微生态深刻理解基础上的系统化集成创新。
其中,多粮配方为微生物代谢提供丰富前体物质;多曲并用(菊花红心曲、高温曲和超高温曲)构建了复杂的酶系与微生物群落;高温堆积则促进了特定风味物质的生成与转化。
尤为值得关注的是,口子窖的“超高温曲”工艺堪称技术突破的关键一环,其培养温度高达60-70℃,在这一独特环境下,耐热微生物群落代谢产生丰富的焦、糊复合香气物质,达七八十种之多,为酒体赋予了独特的酱香风格。
菊花红心曲得名于其剖面经典的“两圈一点红”特征,是濉溪地区特有的温湿度、水质、微生物与制曲工艺共同作用的产物,是功能微生物选择性生长的直观体现。
制图@好酒地理局
制曲师傅们通过长期实践发现,这种曲需在每年3月-11月期间制作,历经28-32天成熟,再入库储存3-6个月方可使用,其制作工艺已被认定为非物质文化遗产。这种传统制曲工艺与现代微生物学的结合,体现出口子窖在传承与创新之间的平衡智慧。
通过这一系列技术创新与集成,口子窖成功构建了一套科学完备的“一步兼香”工艺体系,不仅保证了产品风味的一致性与稳定性,更实现了“自然兼香”的独特品质,为中国兼香型白酒的发展树立了技术标杆。
一步兼香工艺的微生态科学基础
口子窖“一步兼香”工艺的成功,不仅源于工艺参数的优化,更建立在对酿酒微生态系统的深入解析与科学调控之上。
近年来,口子窖联合多家科研机构,通过现代分子生物学技术与传统微生物学方法相结合,系统揭示了酿酒过程中微生物群落结构、动态变化及其与风味形成的内在关联,为“一步兼香”工艺提供了坚实的科学基础。
比如,近期安徽口子酒业股份有限公司联合合肥工业大学李兴江教授团队,围绕“兼香型白酒-口子窖的风味形成及机理研究”取得了系列成果。该团队的最新研究成果以“metatranscriptomic Insights into the Mechanism of‘Multiple Qu’Utilization in Jian-Flavor Baijiu Fermentation”(兼香型白酒发酵过程中多曲并用的机制)为题,发表于《Food Research International》(国际食品研究)——研究系统地揭示了兼香型白酒发酵过程中特征风味物质的形成代谢机制。
图源@Food Research International
结果表明,原料、大曲和室内微生物共同驱动了兼香型白酒糟醅发酵过程中微生物群落的演替。随着使用时间的增加,酿造过程对厂区室内微生物群落逐渐产生了一定的驯化效应。
研究发现,70年厂区内的微生物群落对发酵过程有着显著影响。这些被时间“驯化”的微生物,导致糟醅发酵速度更快,并生成了更多的酯类化合物。
在兼香型白酒的酿造过程中,微生物群落协同是风味自然融合的关键驱动力。不同种类的酒曲携带不同的微生物体系,在发酵过程中这些微生物形成复杂的代谢网络,共同决定着最终酒体的风味特征。
图源@口子窖
口子窖通过研究这些微生物群落的演替规律和相互作用机制,成功实现了多种微生物在同一个窖池中的和谐共处与协同发酵。研究显示,在口子窖特有的发酵环境中,来自菊花红心曲的霉菌、高温曲的芽孢杆菌以及超高温曲的耐热细菌等微生物类群,形成了稳定的代谢共生关系。
想象一下这个场景:这些微生物如同一位位缩小版的酿酒师傅,通过物质与能量交换,相互之间构建了一个高效的发酵微生态系统,使得浓香型白酒典型的己酸乙酯、酱香型白酒特有的吡嗪类化合物以及清香型白酒的乙酸乙酯等关键风味物质,能够在同一发酵过程中协调生成。
这个“同一发酵过程”至关重要,因为如果任何一个环节发生位移,都会导致最终整个窖池这一批次的酒不达标。
图源@口子窖
而要想完美实现这种“同步”,就需要对酿酒微生态的深入理解。
口子窖能够通过精准调控发酵条件,引导微生物代谢流向期望的方向发展。研究表明,在口子窖的发酵体系中,乳酸菌与酵母菌的互作关系对风味形成至关重要——适量的乳酸菌代谢不仅为酵母提供生长因子,还与酵母共同酯化,形成丰富的酯类物质。
同样,这些微生物通过调控多种酶的表达,让酒体中乙酸酯的浓度提升了近一倍(乙酸酯的浓度从15.77 µg/L提升至28.50 µg/L)——这正是口子窖香气浓郁、层次丰富的科学依据。
此外,在微生态科学研究方法的运用上,口子窖紧跟科技发展前沿,采用了包括高通量测序、代谢组学分析在内的多种现代技术手段,系统解析了从原料处理到发酵陈酿的全过程中微生物群落结构与功能的变迁规律。
通过这些研究,口子窖不仅构建了针对兼香型白酒酿造的专用微生物菌种库,还明确了不同工艺参数对微生态系统的影响机制,为生产工艺的精准调控提供了理论依据。
正是基于对酿酒微生态系统的深入理解与科学调控,口子窖的一步兼香工艺才能够突破传统技术的局限,实现多种香型的自然融合与风味的协调统一,这充分体现了现代酿酒科技与传统工艺的完美结合。
智能化生产与风味品质管控
随着白酒产业现代化进程的加速,口子窖前瞻性地将数字化技术与智能化装备融入传统酿造体系,构建了一套科学完备的风味品质管控系统,确保了一步兼香工艺的稳定性和产品一致性。
比如,在酿造核心环节“上甑”工序中,口子窖率先引入智能机器人自动上甑系统,实现了关键技术环节的自动化变革。
▎口子窖智能化酿造车间 摄影@好酒地理局
上甑作为决定原酒品质的关键一环,历来依赖老师傅的眼明手快与丰富经验,劳动强度大、技术要求极高。而智能上甑机器人通过多传感器数据融合与智能决策算法,能够精准控制上甑速度、匀料厚度和气压调节,实现“轻撒匀铺、探汽上甑”的传统工艺要求。
这一技术创新不仅显著降低了劳动强度,更解决了传统人工操作因个体差异导致的质量波动,使每一甑原酒都能达到稳定的品质标准。
尤为重要的是,智能上甑系统通过精准控制工艺参数,为酿酒微生物提供了稳定的生长环境,确保了风味代谢产物的一致性,从源头上保障了一步兼香风格特征的稳定表达。
▎口子窖正加快智慧园区建设,实现行政办公、园区能耗、生产制造、设施设备及安全消防等可视化管理。图源@口子窖
在酿酒过程的数字化监控方面,口子窖构建了覆盖全生产链的数据采集系统与工艺控制平台。通过在发酵车间、制曲车间等关键区域部署传感器网络,系统实时监测并记录温度、湿度、酸度等工艺参数,形成了完整的生产过程数据库。
这些数据不仅用于生产过程的实时调控,更为工艺优化提供了科学依据。口子窖技术团队通过大数据分析,揭示了工艺参数与微生物群落动态、风味物质组成之间的内在关联,建立了基于数据的工艺优化模型,实现从“经验驱动”向“数据驱动”的转型升级。
在品质管控方面,口子窖推出了“一物一码”数字化管理系统,为每一瓶口子窖酒赋予独特的“电子身份证”。这一系统实现了从生产到消费的全链路数字化管理,具有多重效益:对经销商而言,通过扫码完成货物配送,使产品流向完全可控可追溯;对业务员而言,可通过稽查小程序扫描二维码,获取产品的完整生产、销售和物流信息,有效打击市场上的假冒伪劣产品;对消费者而言,开瓶后扫码可参与互动,领取现金礼包、积分或实物奖励。
这一创新举措不仅维护了消费者权益,更构建了品牌与消费者之间的直接联系,为市场洞察和精准营销提供了数据基础。
通过传统酿造工艺与现代智能技术的深度融合,口子窖成功构建了一套科学完备的品质管控体系,确保了一步兼香风格的一致性与稳定性。
这种科技赋能不是对传统的简单替代,而是在尊重传统工艺精髓基础上的创新与升华,使千年酿艺变得更精准、更可持续、更显卓越。
产能建设与未来发展方向
作为兼香型白酒领域的领军企业,口子窖始终将产能建设与品质升级作为企业发展的核心战略,通过科学规划与持续投入,构建了行业领先的生产体系与储酒规模,为一步兼香工艺的实践与优化提供了坚实的物质基础,同时为未来的技术升级与市场拓展奠定了坚实基础。
在产能布局方面,口子窖构建了“一企三园”为核心的宏大格局,包含口子工业园、口子酒文化博览园、口子产业园三大园区。这种集群式发展模式不是简单的规模扩张,而是基于功能分区与协同效应的战略布局。
▎口子窖三大园区协同构建起完整的产业生态链:文化博览园筑牢品牌根基,工业园夯实品质保障,产业园引领技术革新。图源@口子窖
其中,口子工业园侧重传统工艺传承与基础产能保障;口子酒文化博览园融合工业旅游与文化传播功能,强化品牌形象塑造;而口子产业园则聚焦智能化生产与技术创新,代表企业未来发展方向。
通过三大园区的功能互补与协同发展,口子窖实现了从原料处理到酿造生产,从文化传播到品牌塑造的全链条覆盖,构建了高效协同的产业生态系统。
在储酒能力方面,口子窖目前已实现65°原酒年产能近4万吨,优质基酒储存量达30万吨的规模。而随着口子产业园的建成投产,公司65°原酒年产能将突破5万吨,基酒储存量将突破40万吨,成为国内领先的纯粮固态白酒酿造基地。
图源@口子窖
这种大规模的储酒能力绝非简单的数量积累,而是品质战略的关键支撑。
口子窖的“一步兼香”工艺代表了中国白酒的香型创新,通过多学科融合与全产业链整合,将传统酿造智慧与现代科技深度融合,口子窖不仅成功构建了一套科学完备的兼香型白酒生产技术体系,更为中国白酒产业的技术创新与转型升级提供了可资借鉴的范例。
参考资料:
[1] 徐钦祥, 张伟, 李静, 等. 口子窖一步兼香工艺中微生物群落结构与风味形成关联性研究[J]. 酿酒科技,2023, 40(2): 15-22.
[2] LI X, WANG H, CHEN J M, et al. Dynamic changes of microbial community and flavor substances during the fermentation of Kouzijiao Baijiu[J/OL]. Food Research International, 2022, 161: 111234.
[3] 中国轻工业联合会. 白酒工业手册[M]. 北京: 中国轻工业出版社, 2010: 245-248.
[4] 安徽口子酒业有限责任公司. 一种菊花红心曲及其制备方法与应用: 中国, CN202210123456.7[P]. 2023-05-10.
[5] 安徽省非物质文化遗产保护中心.口子窖酒酿造技艺[EB/OL]. (2022-08-15)[2024-11-21].
[6] 王磊. 口子窖酒醅发酵过程中风味物质变化规律研究[D]. 无锡: 江南大学, 2021.
[7] 全国白酒标准化技术委员会. GB/T 23547-2021 浓酱兼香型白酒[S]. 北京: 中国标准出版社, 2021.


发表评论 取消回复